스프링 핵심 원리 - 기본편 - 인프런 | 강의
스프링 입문자가 예제를 만들어가면서 스프링의 핵심 원리를 이해하고, 스프링 기본기를 확실히 다질 수 있습니다., - 강의 소개 | 인프런
www.inflearn.com
김영한님의 스프링 핵심 원리- 기본편 강의 전체를 정리한 글입니다.
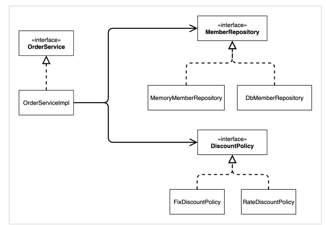
우선 할인 정책에 Rate(퍼센트), Fixed( 정률) 이 존재하고, 각각을 class로 만든 뒤, DiscountPolicy라는 공통의 인터페이스를
상속받는다고 가정해보자.
이제, 실제 코드에서 자바 코드로 어떠한 유저에게 RateDisCountPolicy() 를 적용하려면 아래와 같이 구성해야한다.
public class OrderServiceImpl implements OrderService {
// private final DiscountPolicy discountPolicy = new FixDiscountPolicy();
private final DiscountPolicy discountPolicy = new RateDiscountPolicy();
}
이는 엄밀히 말하면, 아래와 같은 구조로 수행되는 것이다.

클라이언트인 OrderServiceImpl 이 DiscountPolicy 인터페이스 뿐만 아니라 FixDiscountPolicy 인 구체 클래스도 함께 의존하고 있다. 실제 코드를 보면 의존하고 있다! DIP 위반
그럼 실제로, 아래와 같이 인터페이스만 의존하도록 바꾸게 되면 어떻게될까?
public class OrderServiceImpl implements OrderService {
//private final DiscountPolicy discountPolicy = new RateDiscountPolicy();
private DiscountPolicy discountPolicy;
}
-> NullPointError 발생

위의 구조는 애초에 스프링을 배제하고 생각한다면, 실제 구현체가 없는 DisCountPolicy라는 인터페이스에 의존하기에,
OrderServiceImpl에서 DisCountPolicy에 접근하여 FixDisCountPolicy, RateDiscountPolicy에 구현된 로직을 사용하려고
한다면, NullPointException이 발생한다.
해결방안
이 문제를 해결하려면 누군가가 클라이언트인 OrderServiceImpl 에 DiscountPolicy 의 구현 객체를 대신 생성하고 주입해주어야 한다.
관심사의 분리
애플리케이션의 전체 동작 방식을 구성(config)하기 위해, 구현 객체를 생성하고, 연결하는 책임을 가지는 별도의 설정 클래스를 만들자.
AppConfig.java (xml 파일로 하기도 한다.)
public class AppConfig {
public MemberService memberService() {
return new MemberServiceImpl(memberRepository());
}
public OrderService orderService() {
return new OrderServiceImpl(
memberRepository(),
discountPolicy());
}
public MemberRepository memberRepository() {
return new MemoryMemberRepository();
}
public DiscountPolicy discountPolicy() {
return new FixDiscountPolicy();
return new RateDiscountPolicy();
}
}
서비스
public class OrderServiceImpl implements OrderService {
private final MemberRepository memberRepository;
private final DiscountPolicy discountPolicy;
public OrderServiceImpl(MemberRepository memberRepository, DiscountPolicy
discountPolicy) {
this.memberRepository = memberRepository;
this.discountPolicy = discountPolicy;
}
@Override
public Order createOrder(Long memberId, String itemName, int itemPrice) {
Member member = memberRepository.findById(memberId);
int discountPrice = discountPolicy.discount(member, itemPrice);
return new Order(memberId, itemName, itemPrice, discountPrice);
}
}
AppConfig 에서 할인 정책 역할을 담당하는 구현을 FixDiscountPolicy
객체로 변경했다.
이제 할인 정책을 변경해도, 애플리케이션의 구성 역할을 담당하는 AppConfig만 변경하면 된다(관심사의 분리). 클라이언트 코드인 OrderServiceImpl 를 포함해서 사용 영역의 어떤 코드도 변경할 필요가 없다.
구성 영역은 당연히 변경된다. 구성 역할을 담당하는 AppConfig를 애플리케이션이라는 공연의 기획자로 생각하자. 공연 기획자는 공연 참여자인 구현 객체들을 모두 알아야 한다.
새로운 구조와 할인 정책 적용
정액 할인 정책 정률% 할인 정책으로 변경
AppConfig의 등장으로 애플리케이션이 크게 사용 영역과, 객체를 생성하고 구성(Configuration)하는 영역으로 분리
할인 정책을 변경해도 AppConfig가 있는 구성 영역만 변경하면 됨, 사용 영역은 변경할 필요가 없음. 물론 클라이언트 코드인 주문 서비스 코드도 변경하지 않음
좋은 객체 지향 설계의 5가지 원칙의 적용 여기서 3가지 SRP, DIP, OCP 적용
SRP 단일 책임 원칙
한 클래스는 하나의 책임만 가져야 한다.
클라이언트 객체는 직접 구현 객체를 생성하고, 연결하고, 실행하는 다양한 책임을 가지고 있음 SRP 단일 책임 원칙을 따르면서 관심사를 분리함 -> 구현 객체를 생성하고 연결하는 책임은 AppConfig가 담당, 클라이언트 객체는 실행하는 책임만 담당
DIP 의존관계 역전 원칙
프로그래머는 “추상화에 의존해야지, 구체화에 의존하면 안된다.” 의존성 주입은 이 원칙을 따르는 방법 중 하나다.
새로운 할인 정책을 개발하고, 적용하려고 하니 클라이언트 코드도 함께 변경해야 했다. 왜냐하면 기존 클라이언트 코드( OrderServiceImpl )는 DIP를 지키며 DiscountPolicy 추상화 인터페이스에 의존하는 것 같았지만, FixDiscountPolicy 구체화 구현 클래스에도 함께 의존했다.
- 클라이언트 코드가 DiscountPolicy 추상화 인터페이스에만 의존하도록 코드를 변경했다.
- 하지만 클라이언트 코드는 인터페이스만으로는 아무것도 실행할 수 없다
=>AppConfig가 FixDiscountPolicy 객체 인스턴스를 클라이언트 코드 대신 생성해서 클라이언트 코드에 의존관계를 주입했다.
OCP
소프트웨어 요소는 확장에는 열려 있으나 변경에는 닫혀 있어야 한다
- 다형성 사용하고 클라이언트가 DIP를 지킴
- 애플리케이션을 사용 영역과 구성 영역으로 나눔
- AppConfig가 의존관계를 FixDiscountPolicy RateDiscountPolicy 로 변경해서 클라이언트 코드에 주입하므로 클라이언트 코드는 변경하지 않아도 됨
- 소프트웨어 요소를 새롭게 확장해도 사용 영역의 변경은 닫혀 있다!
IoC, DI, 그리고 컨테이너
제어의 역전 IoC(Inversion of Control)
기존 프로그램은 클라이언트 구현 객체가 스스로 필요한 서버 구현 객체를 생성하고, 연결하고, 실행했다. 한마디로 구현 객체가 프로그램의 제어 흐름을 스스로 조종했다. 개발자 입장에서는 자연스러운 흐름이다. 반면에 AppConfig가 등장한 이후에 구현 객체는 자신의 로직을 실행하는 역할만 담당한다. 프로그램의 제어 흐름은 이제 AppConfig가 가져간다. 예를 들어서 OrderServiceImpl 은 필요한 인터페이스들을 호출하지만 어떤 구현 객체들이 실행될지 모른다.
프로그램에 대한 제어 흐름에 대한 권한은 모두 AppConfig가 가지고 있다. 심지어 OrderServiceImpl 도 AppConfig가 생성한다. 그리고 AppConfig는 OrderServiceImpl 이 아닌 OrderService 인터페이스의 다른 구현 객체를 생성하고 실행할 수 도 있다. 그런 사실도 모른체 OrderServiceImpl 은 묵묵히 자신의 로직을 실행할 뿐이다.
이렇듯 프로그램의 제어 흐름을 직접 제어하는 것이 아니라 외부에서 관리하는 것을 제어의 역전(IoC)이라 한다.
프레임워크 vs 라이브러리
프레임워크가 내가 작성한 코드를 제어하고, 대신 실행하면 그것은 프레임워크가 맞다. (JUnit)
반면에 내가 작성한 코드가 직접 제어의 흐름을 담당한다면 그것은 프레임워크가 아니라 라이브러리다.
의존관계 주입 DI(Dependency Injection)
OrderServiceImpl 은 DiscountPolicy 인터페이스에 의존한다. 실제 어떤 구현 객체가 사용될지는
모른다.
의존관계는 정적인 클래스 의존 관계와, 실행 시점에 결정되는 동적인 객체(인스턴스) 의존 관계 둘을 분리해서 생각해야 한다.
정적인 클래스 의존관계
클래스가 사용하는 import 코드만 보고 의존관계를 쉽게 판단할 수 있다. 정적인 의존관계는 애플리케이션을 실행하지 않아도 분석할 수 있다.

OrderServiceImpl 은 MemberRepository , DiscountPolicy 에 의존한다는 것을 알 수 있다.
그런데 이러한 클래스 의존관계 만으로는 실제 어떤 객체가 OrderServiceImpl 에 주입 될지 알 수 없다.
동적인 객체 인스턴스 의존관계
애플리케이션 실행 시점에 실제 생성된 객체 인스턴스의 참조가 연결된 의존 관계다.

애플리케이션 실행 시점(런타임)에 외부에서 실제 구현 객체를 생성하고 클라이언트에 전달해서 클라이언트와 서버의 실제 의존관계가 연결 되는 것을 의존관계 주입이라 한다.
객체 인스턴스를 생성하고, 그 참조값을 전달해서 연결된다.
의존관계 주입을 사용하면 클라이언트 코드를 변경하지 않고, 클라이언트가 호출하는 대상의 타입 인스턴스를 변경할 수 있다.
의존관계 주입을 사용하면 정적인 클래스 의존관계를 변경하지 않고, 동적인 객체 인스턴스 의존관계를 쉽게 변경할 수 있다.
IoC 컨테이너 or DI 컨테이너
AppConfig 처럼 객체를 생성하고 관리하면서 의존관계를 연결해 주는 것을 IoC 컨테이너 또는 DI 컨테이너라 한다.
의존관계 주입에 초점을 맞추어 최근에는 주로 DI 컨테이너라 한다.
또는 어샘블러, 오브젝트 팩토리 등으로 불리기도 한다.
스프링 컨테이너
ApplicationContext 를 스프링 컨테이너라 한다.
기존에는 개발자가 AppConfig 를 사용해서 직접 객체를 생성하고 DI를 했지만, 스프링에선 스프링 컨테이너를 통해서 사용한다.
스프링 컨테이너는 @Configuration 이 붙은 AppConfig 를 설정(구성) 정보로 사용한다. 여기서 @Bean 이라 적힌 메서드를 모두 호출해서 반환된 객체를 스프링 컨테이너에 등록한다. 이렇게 스프링 컨테이너에 등록된 객체를 스프링 빈이라 한다.
스프링 빈은 @Bean 이 붙은 메서드의 명을 스프링 빈의 이름으로 사용한다. ( memberService , orderService )
이전에는 개발자가 필요한 객체를 AppConfig 를 사용해서 직접 조회했지만, 이제부터는 스프링 컨테이너를 통해서 필요한 스프링 빈(객체)를 찾아야 한다. 스프링 빈은 applicationContext.getBean() 메서드를 사용해서 찾을 수 있다.
기존에는 개발자가 직접 자바코드로 모든 것을 했다면 이제부터는 스프링 컨테이너에 객체를 스프링 빈으로 등록하고, 스프링 컨테이너에서 스프링 빈을 찾아서 사용하도록 변경되었다.
ApplicationContext applicationContext =
new
AnnotationConfigApplicationContext(AppConfig.class);
ApplicationContext 를 스프링 컨테이너라 한다.
ApplicationContext 는 인터페이스이다.
스프링 컨테이너는 XML을 기반으로 만들 수 있고, 애노테이션 기반의 자바 설정 클래스로 만들 수 있다. 직전에 AppConfig 를 사용했던 방식이 애노테이션 기반의 자바 설정 클래스로 스프링 컨테이너를 만든
것이다.
자바 설정 클래스를 기반으로 스프링 컨테이너( ApplicationContext )를 만들어보자.
new AnnotationConfigApplicationContext(AppConfig.class); 이 클래스는 ApplicationContext 인터페이스의 구현체이다.

스프링 빈 등록

스프링 컨테이너는 파라미터로 넘어온 설정 클래스 정보를 사용해서 스프링 빈을 등록한다.
스프링 빈 의존 관계 설정

- 스프링 컨테이너는 설정 정보를 참고해서 의존관계를 주입(DI)한다.
- 단순히 자바 코드를 호출하는 것 같지만, 차이가 있다. (싱글톤 컨테이너에서 설명할 예정)
스프링은 빈을 생성하고, 의존관계를 주입하는 단계가 나누어져 있다. 그런데 이렇게 자바 코드로 스프링 빈을 등록하면 생성자를 호출하면서 의존관계 주입도 한번에 처리된다.
class ApplicationContextInfoTest {
AnnotationConfigApplicationContext ac = new
AnnotationConfigApplicationContext(AppConfig.class);
@Test
@DisplayName("모든 빈 출력하기")
void findAllBean() {
String[] beanDefinitionNames = ac.getBeanDefinitionNames();
for (String beanDefinitionName : beanDefinitionNames) {
Object bean = ac.getBean(beanDefinitionName);
System.out.println("name=" + beanDefinitionName + " object=" +bean);
}
}
@Test
@DisplayName("애플리케이션 빈 출력하기")
void findApplicationBean() {
String[] beanDefinitionNames = ac.getBeanDefinitionNames();
for (String beanDefinitionName : beanDefinitionNames) {
BeanDefinition beanDefinition =
ac.getBeanDefinition(beanDefinitionName);
//Role ROLE_APPLICATION: 직접 등록한 애플리케이션 빈
//Role ROLE_INFRASTRUCTURE: 스프링이 내부에서 사용하는 빈
if (beanDefinition.getRole() == BeanDefinition.ROLE_APPLICATION) {
Object bean = ac.getBean(beanDefinitionName);
System.out.println("name=" + beanDefinitionName + " object=" +bean);
}
}
}
}
빈 조회하기
@Test
@DisplayName("빈 이름으로 조회")
void findBeanByName() {
MemberService memberService = ac.getBean("memberService",
MemberService.class);
assertThat(memberService).isInstanceOf(MemberServiceImpl.class);
}
@Test
@DisplayName("타입으로 조회시 같은 타입이 둘 이상 있으면, 빈 이름을 지정하면 된다") void findBeanByName() {
// 빈을 타입으로 조회( 같은 타입이 2이상이면 중복 오류 발생)
MemberRepository memberRepository = ac.getBean("memberRepository1",MemberRepository.class);
assertThat(memberRepository).isInstanceOf(MemberRepository.class);
}
스프링 빈 조회 - 상속관계
- 부모 타입으로 조회하면, 자식 타입도 함께 조회
- Object(최상위 자바 객체)로 조회시, 모든 빈들이 조회된다.

BeanFactory와 ApplicationContext

BeanFactory
- 스프링 컨테이너의 최상위 인터페이스다.
- 스프링 빈을 관리하고 조회하는 역할을 담당한다.
- getBean() 을 제공한다.
- 지금까지 우리가 사용했던 대부분의 기능은 BeanFactory가 제공하는 기능이다.
ApplicationContext
- BeanFactory 기능을 모두 상속받아서 제공한다.
- 빈을 관리하고 검색하는 기능을 BeanFactory가 제공해주는데, 그러면 둘의 차이가 뭘까?
- 애플리케이션을 개발할 때는 빈을 관리하고 조회하는 기능 에 더해서, 수 많은 부가기능을 제공한다.
ApplicationContext의 부가기능
- 메시지소스를 활용한 국제화 기능
예를 들어서 한국에서 들어오면 한국어로, 영어권에서 들어오면 영어로 출력
- 환경변수
로컬, 개발, 운영등을 구분해서 처리
- 애플리케이션 이벤트
이벤트를 발행하고 구독하는 모델을 편리하게 지원
- 편리한 리소스 조회
파일, 클래스패스, 외부 등에서 리소스를 편리하게 조회
정리
- BeanFactory를 직접 사용할 일은 거의 없다. 부가기능이 포함된 ApplicationContext를 사용한다.
- BeanFactory나 ApplicationContext를 스프링 컨테이너라 한다.
스프링 빈 설정 메타 정보 - BeanDefinition
BeanDefinition 이라는 추상화를 통해서, xml or java 등 다양한 설정 형식을 지원한다.
스프링 컨테이너는 자바 코드인지, XML인지 몰라도 된다. 오직 BeanDefinition만 알면 된다.
- XML or java 코드를 읽어서 BeanDefinition을 만들면 된다.
BeanDefinition 을 빈 설정 메타정보라 한다.
@Bean , <bean> 당 각각 하나씩 메타 정보가 생성된다.
스프링 컨테이너는 이 메타정보를 기반으로 스프링 빈을 생성한다.

코드레벨로 디테일하게 가면 다음과 같다.
* ApplicationContext 는 BeanFactory를 상속받았다.

- AnnotationConfigApplicationContext 는 AnnotatedBeanDefinitionReader 를 사용해서 AppConfig.class 를 읽고 BeanDefinition 을 생성한다.
- GenericXmlApplicationContext 는 XmlBeanDefinitionReader 를 사용해서 appConfig.xml 설정 정보를 읽고 BeanDefinition 을 생성한다.
- 새로운 형식의 설정 정보가 추가되면, XxxBeanDefinitionReader를 만들어서 BeanDefinition 을 생성하면 된다.
요약
BeanFactory는 스프링 최상위 인터페이스로, 빈을 관리하고 조회한다.
우리는 BeanFactory를 상속받아 부가기능을 구현한 ApplicationContext를 사용한다. ( BeanFactory,ApplicationContext ==스프링 컨테이너)
ApplicationContext는 BeanDefinition이라는 추상화에 의존하는데, 이 추상화를 통해 xml, java 등 다양한 appConfig 설정 파일을 모두 사용할 수 있다.
싱글톤 컨테이너
보통의 애플리케이션은 여러 고객이 동시에 요청을 한다.

AppConfig(java Or xml)은 요청을 할 때 마다 객체를 새로 생성한다.
고객 트래픽이 초당 100이 나오면 초당 100개 객체가 생성되고 소멸됨 -> 메모리 낭비가 심하다.
이에 대한 대안이 싱글톤 패턴이다.
싱글톤 패턴
public class SingletonService {
//1. static 영역에 객체를 딱 1개만 생성해둔다.
private static final SingletonService instance = new SingletonService();
//2. public으로 열어서 객체 인스턴스가 필요하면 이 static 메서드를 통해서만 조회하도록 허용한다.
public static SingletonService getInstance() {
return instance;
}
//3. 생성자를 private으로 선언해서 외부에서 new 키워드를 사용한 객체 생성을 못하게 막는다. private SingletonService() {
private SingletonService() {
}
}
- 클래스의 인스턴스가 딱 1개만 생성되는 것을 보장하는 디자인 패턴이다. 그래서 객체 인스턴스를 2개 이상 생성하지 못하도록 막아야 한다.
- private 생성자를 사용해서 외부에서 임의로 new 키워드를 사용하지 못하도록 막아야 한다.
(객체 사용시, ~~~.getInstacne로, 만들어둔 인스턴스만 사용한다. )
싱글톤 패턴을 적용하면 고객의 요청이 올 때 마다 객체를 생성하는 것이 아니라, 이미 만들어진 객체를 공유해서 효율적으로 사용할 수 있다
싱글톤 패턴의 문제점:
싱글톤 패턴을 구현하는 코드 자체가 많이 들어간다.
의존관계상 클라이언트가 구체 클래스에 의존한다.
- DIP를 위반한다.
- 클라이언트가 구체 클래스에 의존해서 OCP 원칙을 위반할 가능성이 높다.
- 테스트하기 어렵다.
- 내부 속성을 변경하거나 초기화 하기 어렵다.
- private 생성자로 자식 클래스를 만들기 어렵다.
- 결론적으로 유연성이 떨어지고, 안티패턴으로 불리기도 한다.
싱글톤 컨테이너

스프링 컨테이너는 싱글턴 패턴을 적용하지 않아도, 객체 인스턴스를 싱글톤으로 관리한다.
이전에 설명한 컨테이너 생성 과정을 자세히 보자. 컨테이너는 객체를 하나만 생성해서 관리한다.
스프링 컨테이너는 싱글톤 컨테이너 역할을 한다. 이렇게 싱글톤 객체를 생성하고 관리하는 기능을 싱글톤 레지스트리라 한다.
스프링 컨테이너의 이런 기능 덕분에 싱글턴 패턴의 모든 단점을 해결하면서 객체를 싱글톤으로 유지할 수 있다.
싱글톤 패턴을 위한 지저분한 코드가 들어가지 않아도 된다.
DIP, OCP, 테스트, private 생성자로 부터 자유롭게 싱글톤을 사용할 수 있다.
요약: 객체 인스턴스를 싱글톤으로 관리하고, DI를 통해 주입한다. 따라서 단점을 보완할 수 있다.
싱글톤 방식의 주의점
싱글톤 패턴이든, 스프링 같은 싱글톤 컨테이너를 사용하든, 객체 인스턴스를 하나만 생성해서 공유하는 싱글톤 방식은 여러 클라이언트가 하나의 같은 객체 인스턴스를 공유하기 때문에 싱글톤 객체는 상태를 유지(stateful)하게 설계하면 안된다.
(Client1이 number 증가 -> 같은 인스턴스 공유하는 Client2도 number 가 증가해버린다...
무상태(stateless)로 설계해야 한다!
가급적 읽기만 가능해야 한다.
필드 대신에 자바에서 공유되지 않는, 지역변수, 파라미터, ThreadLocal 등을 사용해야 한다.
스프링 빈의 필드에 공유 값을 설정하면 정말 큰 장애가 발생할 수 있다.
ex
public class StatefulService {
private int price; //상태를 유지하는 필드
public void changePrice(int price) {
this.price = price; //여기가 문제!-> 싱글톤에서 공유 필드 변경 시, 모든 클라이언트가 영향을 받는다.
}
public int getPrice() {
return price;
}
}
AppConfig를 살펴보자
@Configuration
public class AppConfig {
@Bean
public MemberService memberService() {
//1번
System.out.println("call AppConfig.memberService");
return new MemberServiceImpl(memberRepository());
}
@Bean
public OrderService orderService() {
//1번
System.out.println("call AppConfig.orderService"); return new OrderServiceImpl(
memberRepository(),
discountPolicy());
}
@Bean
public MemberRepository memberRepository() {
//2번? 3번?
System.out.println("call AppConfig.memberRepository"); return new MemoryMemberRepository();
}
@Bean
public DiscountPolicy discountPolicy() {
return new RateDiscountPolicy();
}
}
프링 컨테이너가 각각 @Bean을 호출해서 스프링 빈을 생성한다. 그래서 memberRepository() 는 다음과 같이 총 3번이 호출되어야 하는 것 아닐까?
1. 스프링 컨테이너가 스프링 빈에 등록하기 위해 @Bean이 붙어있는 memberRepository() 호출
2. memberService() 로직에서 memberRepository() 호출
3. orderService() 로직에서 memberRepository() 호출
하지만 출력 결과는 모두 1번만 호출된다
call AppConfig.memberService
call AppConfig.memberRepository
call AppConfig.orderService
@Configuration과 바이트코드 조작의 마법
스프링 컨테이너는 싱글톤 레지스트리다. 따라서 스프링 빈이 싱글톤이 되도록 보장해주어야 한다. 그런데 스프링이 자바 코드까지 어떻게 하기는 어렵다. 저 자바 코드를 보면 분명 3번 호출되어야 하는 것이 맞다. 그래서 스프링은 클래스의 바이트코드를 조작하는 라이브러리를 사용한다.
모든 비밀은 @Configuration 을 적용한 AppConfig 에 있다.
AppConfig도 스프링 빈이 되기에, 해당 빈을 조회하면, 다음과 같이 나온다.
bean = class hello.core.AppConfig$$EnhancerBySpringCGLIB$$bd479d70
순수한 클래스라면 다음과 같이 출력되어야 한다.
class hello.core.AppConfig
하지만, 그렇지 않은 결과를 볼 수 있다.
@Configuration
@Configuration을 사용하면, 스프링이 CGLIB라는 바이트코드 조작 라이브러리를 사용해서 해당 클래스를 상속받은 임의의 다른 클래스를 만들고,그 다른 클래스를 스프링 빈으로 등록한다.
이 임의의 클래스가 싱글톤으로 관리되는 것.
@Configuration 사용 시, 어떻게 여려번 @Bean을 호출해도 싱글톤으로 관리되는가?
@Configuration이 붙은 클래스는@Bean이 붙은 메서드마다 이미 스프링 빈이 존재하면 존재하는 빈을 반환하고, 스프링 빈이 없으면 생성해서 스프링 빈으로 등록하고 반환하는 코드가 동적으로 만들어진다.
정리
@Bean만 사용해도 스프링 빈으로 등록되지만, 싱글톤을 보장하지 않는다.
memberRepository() 처럼 의존관계 주입이 필요해서 메서드를 직접 호출할 때 싱글톤을 보장하지
않는다.
크게 고민할 것이 없다. 스프링 설정 정보는 항상 @Configuration 을 사용하자.
컴포넌트 스캔
스프링은 설정 정보가 없어도 자동으로 스프링 빈을 등록하는 컴포넌트 스캔이라는 기능을 제공한다.
@ComponentScan 은 @Component 가 붙은 모든 클래스를 스프링 빈으로 등록한다.
@Component 을 붙이면, 해당 클래스를 자동으로 컴퍼넌트 스캔을 통해 빈으로 등록한다.
@Autowired 는 의존관계를 자동으로 주입해준다.

생성자에 @Autowired 를 지정하면(생성자 1개만 있으면 생략 가능), 스프링 컨테이너가 자동으로 해당 스프링 빈을 찾아서 주입한다.
이때 기본 조회 전략은 타입이 같은 빈을 찾아서 주입한다.
getBean(MemberRepository.class) 와 동일하다고 이해하면 된다.
컴포넌트 스캔 기본 대상
컴포넌트 스캔은 @Component 뿐만 아니라 다음과 내용도 추가로 대상에 포함한다.
@Component : 컴포넌트 스캔에서 사용
@Controlller : 스프링 MVC 컨트롤러에서 사용
@Service : 스프링 비즈니스 로직에서 사용
@Repository : 스프링 데이터 접근 계층에서 사용
@Configuration : 스프링 설정 정보에서 사용
각각의 어노테이션은 컴포넌트 스캔에 더불어, 다음과 같은 기능을 가지고 있다.
- @Controller : 스프링 MVC 컨트롤러로 인식
- @Repository : 스프링 데이터 접근 계층으로 인식하고, 데이터 계층의 예외를 스프링 예외로 변환해준다.+ 트랜잭션 AOP가 @Transactional을 인식하여 트랜잭션 로직을 수행하도록 한다.
- @Configuration : 앞서 보았듯이 스프링 설정 정보로 인식하고, 스프링 빈이 싱글톤을 유지하도록 추가 처리
- @Service : 사실 @Service 는 특별한 처리를 하지 않는다. 대신 개발자들이 핵심 비즈니스 로직이 여기에있겠구나 라고 비즈니스 계층을 인식하는데 도움이 된다. + 트랜잭션 AOP가 @Transactional을 인식하여 트랜잭션 로직을 수행하도록 한다.
필터
includeFilters : 컴포넌트 스캔 대상을 추가로 지정한다.
excludeFilters : 컴포넌트 스캔에서 제외할 대상을 지정한다.
*참고: @Component 면 충분하기 때문에, includeFilters 를 사용할 일은 거의 없다. excludeFilters 는 여러가지 이유로 간혹 사용할 때가 있지만 많지는 않다.
중복 등록과 충돌
컴포넌트 스캔에서 같은 빈 이름을 등록하면 어떻게 될까? 다음 두가지 상황이 있다.
1. 자동빈등록vs자동빈등록
- 컴포넌트 스캔에 의해 자동으로 스프링 빈이 등록되는데, 그 이름이 같은 경우 스프링은 오류를 발생시킨다. [ConflictingBeanDefinitionException 예외 발생]
2. 수동빈등록vs자동빈등록 -> 수동 빈 등록이 우선권( 자동빈이 예상치 못하게 등록안되서 잡기 어려운 버그가 될 수 있다..)
수동 빈 등록, 자동 빈 등록 오류시 스프링 부트 에러 메세지
Consider renaming one of the beans or enabling overriding by setting
spring.main.allow-bean-definition-overriding=true
자바빈 프로퍼티: 자바에서 필드의 값을 직접 변경하지 않고, setXxx, getXxx 라는 메서드를 통해서 값을 읽거나 수정하는 규칙
생성자 주입
@Autowired
public void setMemberRepository(MemberRepository memberRepository) {
this.memberRepository = memberRepository;
}
- 생성자는 최초 생성시 1회만 수행하기에, 최초 1회 수행하여 생성된 이후 불변성 보장가능.
- 생성자 주입을 사용하면 필드에 final 키워드를 사용할 수 있다. 그래서 생성자에서 혹시라도 값이 설정되지 않는 오류를 컴파일 시점에 막아준다
필드 주입
@Autowired
private MemberRepository memberRepository;
치명적인 단점: 외부에서 변경이 불가능해서 테스트 하기 힘들다(DI 프레임워크가 없으면 아무것도 안됨).
+ 변경 가능성이 존재한다. ( 생성자로 1회만 주입받음으로써 불변성 확보하자!)
대부분의 경우 생성자 주입을 권장.
@lombok으로 단순화
@Component
@RequiredArgsConstructor
public class OrderServiceImpl implements OrderService {
private final MemberRepository memberRepository;
private final DiscountPolicy discountPolicy;
}
@RequiredArgsConstructor는 아래와 같은 코드를 컴파일 시점에서 자동 생성해준다.
public OrderServiceImpl(MemberRepository memberRepository, DiscountPolicy
discountPolicy) {
this.memberRepository = memberRepository;
this.discountPolicy = discountPolicy;
}
조회 대상 빈이 2개 이상일 때 해결 방법
- @Autowired 필드 명 매칭
- @Qualifier: @Qualifier끼리 매칭 빈 이름 매칭
- @Primary 사용
@Autowired 는 타입 매칭을 시도하고, 이때 여러 빈이 있으면 필드 이름, 파라미터 이름으로 빈 이름을 추가
매칭한다.
@Qualifier
추가 구분자 생성 ( 빈이름 변경하는건 아니다.)
@Component
@Qualifier("mainDiscountPolicy")
public class RateDiscountPolicy implements DiscountPolicy {}
@Primary
@Primary 는 우선순위를 정하는 방법이다. @Autowired 시에 여러 빈이 매칭되면 @Primary 가 우선권을 가진다.
@Primary, @Qualifier 활용
코드에서 자주 사용하는 메인 데이터베이스의 커넥션을 획득하는 스프링 빈이 있고, 코드에서 특별한 기능으로 가끔 사용하는 서브 데이터베이스의 커넥션을 획득하는 스프링 빈이 있다고 생각해보자. 메인 데이터베이스의 커넥션을 획득하는 스프링 빈은 @Primary 를 적용해서 조회하는 곳에서 @Qualifier 지정 없이 편리하게 조회하고, 서브 데이터베이스 커넥션 빈을 획득할 때는 @Qualifier 를 지정해서 명시적으로 획득 하는 방식으로 사용하면 코드를 깔끔하게 유지할 수 있다. 물론 이때 메인 데이터베이스의 스프링 빈을 등록할 때 @Qualifier 를 지정해주는 것은 상관없다.
조회한 빈이 모두 필요할 때, List, Map
의도적으로 정말 해당 타입의 스프링 빈이 다 필요한 경우도 있다.
ex) 할인 서비스를 제공하는데, 클라이언트가 할인의 종류(rate, fix)를 선택할 수 있다고 가정해보자. 스프링을 사용하면 소위 말하는
전략 패턴을 매우 간단하게 구현할 수 있다.
public class AllBeanTest {
@Test
void findAllBean() {
ApplicationContext ac = new
AnnotationConfigApplicationContext(AutoAppConfig.class, DiscountService.class);
DiscountService discountService = ac.getBean(DiscountService.class);
Member member = new Member(1L, "userA", Grade.VIP);
int discountPrice = discountService.discount(member, 10000,
"fixDiscountPolicy");
assertThat(discountService).isInstanceOf(DiscountService.class);
assertThat(discountPrice).isEqualTo(1000);
}
static class DiscountService {
private final Map<String, DiscountPolicy> policyMap;
private final List<DiscountPolicy> policies;
public DiscountService(Map<String, DiscountPolicy> policyMap,
List<DiscountPolicy> policies) {
this.policyMap = policyMap;
this.policies = policies;
System.out.println("policyMap = " + policyMap);
System.out.println("policies = " + policies);
}
public int discount(Member member, int price, String discountCode) {
DiscountPolicy discountPolicy = policyMap.get(discountCode);
System.out.println("discountCode = " + discountCode);
System.out.println("discountPolicy = " + discountPolicy);
return discountPolicy.discount(member, price);
} }
}
discount():
DiscountPolicy discountPolicy = policyMap.get(discountCode);
위의 방식을 통해, policyMap에 들어온 빈들 중, discountCode에 매칭되는 disCountPolicy의 구현체를 가져온다.
자동, 수동의 올바른 실무 운영 기준
편리한 자동 기능을 기본으로 사용
그러면 수동 빈 등록은 언제 사용하면 좋을까? -> 업무 로직 빈(컨트롤러- 서비스- 리포지토리 빈)는 자동으로, 기술 지원 관련은 수동으로.
애플리케이션은 크게 업무 로직과 기술 지원 로직으로 나눌 수 있다.
업무 로직 빈(컨트롤러- 서비스- 리포지토리 빈): 웹을 지원하는 컨트롤러, 핵심 비즈니스 로직이 있는 서비스, 데이터 계층의 로직을 처리하는 리포지토리등이 모두 업무 로직이다. 보통 비즈니스 요구사항을 개발할 때 추가되거나 변경된다.
-> 업무 로직은 숫자도 매우 많고, 한번 개발해야 하면 컨트롤러, 서비스, 리포지토리 처럼 어느정도 유사한 패턴이 있다. 이런 경우 자동 기능을 적극 사용하는 것이 좋다. 특정 부분에만 사용되기에, 문제 파악도 용이해서 자동 등록으로해도 된다.
기술 지원 빈: 기술적인 문제나 공통 관심사(AOP)를 처리할 때 주로 사용된다. 데이터베이스 연결이나, 공통 로그 처리 처럼 업무 로직을 지원하기 위한 하부 기술이나 공통 기술들이다.
-> 광범위하게 영향을 미친다: 수동 등록
- 문제 발생 시 발생 원인을 잘 파악하기 어렵다
- 수동 설정을 통해 설정정보에 딱 보이게 하는 것이 유지보수하기도 좋다.
단, DataSource 같은 데이터베이스 연결에 사용하는 기술 지원 로직같이 스프링에서 자동으로 등록하도록 지원하는 빈은,
자동으로 사용하는 것이 좋다.
요약: 광범위하게 영향을 주는 빈, 혹은 의도적으로 수동 등록하여 명확하게 나타내고 싶은 경우엔 수동 등록을 사용하고,
단순 반복, 특정 패턴이 있을 경우 자동 등록 사용하자.
빈 생명주기 콜백
데이터베이스 커넥션 풀이나, 네트워크 소켓처럼 애플리케이션 시작 시점에 필요한 연결을 미리 해두고, 애플리케이션 종료 시점에 연결을 모두 종료하는 작업을 진행하려면, 객체의 초기화와 종료 작업이 필요하다.
스프링을 통해 이러한 초기화 작업과 종료 작업을 어떻게 진행하는지 알아보자
ex)
public class BeanLifeCycleTest {
@Test
public void lifeCycleTest() {
ConfigurableApplicationContext ac = new
AnnotationConfigApplicationContext(LifeCycleConfig.class);
NetworkClient client = ac.getBean(NetworkClient.class);
ac.close(); //스프링 컨테이너를 종료, ConfigurableApplicationContext 필요 }
@Configuration
static class LifeCycleConfig {
@Bean
public NetworkClient networkClient() {
NetworkClient networkClient = new NetworkClient();
networkClient.setUrl("http://hello-spring.dev");
return networkClient;
}
}
}
객체를 생성하는 단계에는 url이 없고, 객체를 생성한 다음에 외부에서 수정자 주입을 통해서 setUrl() 이 호출되어야 url이 존재하게 된다.
스프링 빈은 간단하게 다음과 같은 라이프사이클을 가진다.
객체 생성 -> 의존관계 주입
스프링 빈은 객체를 생성하고, 의존관계 주입이 다 끝난 다음에야 필요한 데이터를 사용할 수 있는 준비가 완료된다.
따라서 초기화 작업은 의존관계 주입이 모두 완료되고 난 다음에 호출해야 한다
-> 빈 콜백을 통해 이 시기를 알 수 있다.
스프링 빈의 이벤트 라이프사이클
스프링컨테이너생성 스프링빈생성 의존관계주입 초기화콜백 사용 소멸전콜백 스프링 종료
- 초기화 콜백: 빈이 생성되고, 빈의 의존관계 주입이 완료된 후 호출
- 소멸전 콜백: 빈이 소멸되기 직전에 호출 (안전한 종료를 돕는다.)
참고: 객체의 생성과 초기화를 분리하자.
생성자는 필수 정보(파라미터)를 받고, 메모리를 할당해서 객체를 생성하는 책임을 가진다.
반면에 초기화는 이렇게 생성된 값들을 활용해서 외부 커넥션을 연결하는등 무거운 동작을 수행한다.
따라서 생성자 안에서 무거운 초기화 작업을 함께 하는 것 보다는 객체를 생성하는 부분과 초기화 하는 부분을 명확하게 나누는 것이 유지보수 관점에서 좋다. 물론 초기화 작업이 내부 값들만 약간 변경하는
정도로 단순한 경우에는 생성자에서 한번에 다 처리하는게 더 나을 수 있다.
참고:
싱글톤 빈들은 스프링 컨테이너가 종료될 때 싱글톤 빈들도 함께 종료되기 때문에 스프링 컨테이너가 종료되기 직전에 소멸전 콜백이 일어난다. 뒤에서 설명하겠지만 싱글톤 처럼 컨테이너의 시작과 종료까지 생존하는 빈도 있지만, 생명주기가 짧은 빈들도 있는데 이 빈들은 컨테이너와 무관하게 해당 빈이 종료되기 직전에 소멸전 콜백이 일어난다. 자세한 내용은 스코프에서 더 설명하겠다.
스프링은 크게 3가지 방법으로 빈 생명주기 콜백을 지원한다.
- 인터페이스(InitializingBean, DisposableBean)
- 설정 정보에 초기화 메서드, 종료 메서드 지정
- @PostConstruct, @PreDestroy 애노테이션 지원
인터페이스(InitializingBean, DisposableBean) 거의 사용x
ublic class NetworkClient implements InitializingBean, DisposableBean {
......
@Override
public void afterPropertiesSet() throws Exception { //초기화 콜백
connect();
call("초기화 연결 메시지");
}
@Override
public void destroy() throws Exception { //종료 콜백
disConnect();
}
}
- InitializingBean 은 afterPropertiesSet() 메서드로 초기화를 지원한다.
- DisposableBean 은 destroy() 메서드로 소멸을 지원한다.
인터페이스를 사용하는 초기화, 종료 방법은 스프링 초창기에 나온 방법들이고, 지금은 다음의 더 나은 방법들이 있어서 거의 사용하지 않는다.
설정 정보에 초기화 메서드, 종료 메서드 지정
@Configuration
static class LifeCycleConfig {
@Bean(initMethod = "init", destroyMethod = "close")
//NetworkClient.init(), NetworkClient.close() 가 초기화, 종료 콜백 메소드로 지정됨
public NetworkClient networkClient() {
NetworkClient networkClient = new NetworkClient();
networkClient.setUrl("http://hello-spring.dev");
return networkClient;
} }
- 메서드 이름을 자유롭게 줄 수 있다.
- 스프링 빈이 스프링 코드에 의존하지 않는다.
- 코드가 아니라 설정 정보를 사용하기 때문에 코드를 고칠 수 없는 외부 라이브러리에도 초기화, 종료 메서드를 적용할 수 있다.
외부 라이브러리 사용 시, 별도로 지정하지 않아도 자동으로 초기화, 종료 콜백을 사용하는 이유
@Bean의 destroyMethod 속성에는 아주 특별한 기능이 있다.
라이브러리는 대부분 close , shutdown 이라는 이름의 종료 메서드를 사용한다.
@Bean의 destroyMethod 는 기본값이 (inferred) (추론)으로 등록되어 있다.
이 추론 기능은 close , shutdown 라는 이름의 메서드를 자동으로 호출해준다. 이름 그대로 종료 메서드를 추론해서 호출해준다.
따라서 직접 스프링 빈으로 등록하면 종료 메서드는 따로 적어주지 않아도 잘 동작한다.
추론 기능을 사용하기 싫으면 destroyMethod="" 처럼 빈 공백을 지정하면 된다.
@PostConstruct, @PreDestroy 애노테이션
public class NetworkClient {
@PostConstruct
public void init() {
System.out.println("NetworkClient.init"); connect();
call("초기화 연결 메시지");
}
@PreDestroy
public void close() {
System.out.println("NetworkClient.close");
disConnect();
}
}
- 최신 스프링에서 가장 권장하는 방법이다.
애노테이션 하나만 붙이면 되므로 매우 편리하다.
패키지를 잘 보면 javax.annotation.PostConstruct 이다. 스프링에 종속적인 기술이 아니라 JSR-250 라는 자바 표준이다. 따라서 스프링이 아닌 다른 컨테이너에서도 동작한다.
- 컴포넌트 스캔과 잘 어울린다.
- 유일한 단점은 외부 라이브러리에는 적용하지 못한다는 것이다. 외부 라이브러리를 초기화, 종료 해야 하면 @Bean의 기능을 사용하자.
정리
- @PostConstruct, @PreDestroy 애노테이션을 사용하자
- 코드를 고칠 수 없는 외부 라이브러리를 초기화, 종료해야 하면 @Bean 의 initMethod , destroyMethod 를 사용하자.
빈 스코프
지금까지 스프링 빈이 스프링 컨테이너의 시작과 함께 생성되어서 스프링 컨테이너가 종료될 때 까지 유지될 수 있다는 것 까지 학습했다.
이것은 스프링 빈이 기본적으로 싱글톤 스코프로 생성되기 때문이다. 스코프는 번역 그대로 빈이 존재할 수 있는 범위를 뜻한다.
스프링은 다음과 같은 다양한 스코프를 지원한다.
싱글톤: 기본 스코프, 스프링 컨테이너의 시작과 종료까지 유지되는 가장 넓은 범위의 스코프이다.
프로토타입: 스프링 컨테이너는 프로토타입 빈의 생성과 의존관계 주입까지만 관여하고 더는 관리하지 않는 매우 짧은 범위의 스코프이다.
웹 관련 스코프
- request: 웹 요청이 들어오고 나갈때 까지 유지되는 스코프이다.
- session: 웹 세션이 생성되고 종료될 때 까지 유지되는 스코프이다.
- application: 웹의 서블릿 컨텍스트와 같은 범위로 유지되는 스코프이다.
빈 스코프는 다음과 같이 지정할 수 있다.
컴포넌트 스캔 자동 등록
@Scope("prototype")
@Component
public class HelloBean {}
수동 등록
@Scope("prototype")
@Bean
PrototypeBean HelloBean() {
return new HelloBean();
}
여태까지 사용한건 싱글톤 스코피이니, 프로토타입 스코프부터 알아보자.
프로토타입 스코프
싱글톤 스코프의 빈을 조회하면 스프링 컨테이너는 항상 같은 인스턴스의 스프링 빈을 반환한다.
반면에 프로토타입 스코프를 스프링 컨테이너에 조회하면 스프링 컨테이너는 항상 새로운 인스턴스를 생성해서 반환한다.

1. 싱글톤 스코프의 빈을 스프링 컨테이너에 요청한다.
2. 스프링 컨테이너는 본인이 관리하는 스프링 빈을 반환한다.
3. 이후에 스프링 컨테이너에 같은 요청이 와도 같은 객체 인스턴스의 스프링 빈을 반환한다.

1. 프로토타입 스코프의 빈을 스프링 컨테이너에 요청한다.
2. 스프링 컨테이너는 이 시점에 프로토타입 빈을 생성하고, 필요한 의존관계를 주입한다.

3. 스프링 컨테이너는 생성한 프로토타입 빈을 클라이언트에 반환한다.
4. 이후에 스프링 컨테이너에 같은 요청이 오면 항상 새로운 프로토타입 빈을 생성해서 반환한다.
정리
여기서 핵심은 프로토타입 빈은 스프링 컨테이너는 프로토타입 빈을 생성하고, 의존관계 주입, 초기화까지만 처리한다는
것이다. 클라이언트에 빈을 반환하고, 이후 스프링 컨테이너는 생성된 프로토타입 빈을 관리하지 않는다. (이후엔 클라이언트가 빈을 관리할 책임을 가진다.)
그래서 @PreDestroy 같은 종료 메서드가 호출되지 않는다( 스프링 컨테이너가 빈을 관리하지 않아 빈의 종료시점을 파악하지 못함).
프로토타입 빈의 특징 정리
- 스프링 컨테이너에 요청할 때 마다 새로 생성된다.
- 스프링 컨테이너는 프로토타입 빈의 생성과 의존관계 주입 그리고 초기화까지만 관여한다.
- 종료 메서드가 호출되지 않는다.
- 그래서 프로토타입 빈은 프로토타입 빈을 조회한 클라이언트가 관리해야 한다. 종료 메서드에 대한 호출도
클라이언트가 직접 해야한다.
프로토타입 스코프 - 싱글톤 빈과 함께 사용시 문제점
프로토타입 빈은 싱글톤 빈과 함께 사용할 때는 의도한 대로 잘 동작하지 않으므로 주의해야 한다.
프로토타입 빈으로 구성된 CountService 사용한다고 가정하자.
CountService.count() 로 CountService 내부의 count 필드값을 증가 시켜도(0 +1 -> 1)
다음번에 클라이언트가 스프링 컨테이너에 해당 빈을 요청하면 새로운 인스턴스가 생성되어 count가 다시 0이된다.
싱글톤 빈이 의존관계 주입을 통해서 프로토타입 빈을 주입받아서 사용한다면 어떻게 될까?
프로토타입 빈이 새로 생성되기는 하지만, 싱글톤 빈과 함께 계속 유지된다.
싱글톤 빈이 해당 프로토 타입빈을 생성 후, 컨테이너 종료 시점까지가지고 있기에, count가 유지되지 않는 문제는 해결되지만,
프로토타입 빈이 사실상 싱글톤 빈처럼 사용되는 것이다. ( 프로토 타입 빈으로 만든 의미가 사라짐)
참고: 여러 빈에서 같은 프로토타입 빈을 주입 받으면, 주입 받는 시점에 각각 새로운 프로토타입 빈이 생성된다. 예를 들어서 clientA, clientB가 각각 의존관계 주입을 받으면 각각 다른 인스턴스의 프로토타입 빈을 주입 받는다.
clientA -> prototypeBean@x01
clientB -> prototypeBean@x02
프로토타입 스코프 - 싱글톤 빈과 함께 사용시 Provider로 문제 해결
싱글톤 빈과 프로토타입 빈을 함께 사용할 때, 어떻게 하면 사용할 때 마다 항상 새로운 프로토타입 빈을
생성할 수 있을까?
가장 간단한 방법은 싱글톤 빈이 프로토타입을 사용할 때 마다 스프링 컨테이너에 새로 요청하는 것이다.
@Autowired
private ApplicationContext ac;
public int logic() {
PrototypeBean prototypeBean = ac.getBean(MyPrototypeBean.class);
prototypeBean.addCount();
int count = prototypeBean.getCount();
return count;
}
- 빈을 찾기 위해 스프링의 애플리케이션 컨텍스트 전체를 주입받는다.
- ac.getBean() 을 통해서 항상 새로운 프로토타입 빈이 생성된다.
- 의존관계를 외부에서 주입(DI) 받는게 아니라 이렇게 직접 필요한 의존관계를 찾는 것을 Dependency Lookup (DL) 의존관계 조회(탐색) 이라한다.
- 그런데 이렇게 스프링의 애플리케이션 컨텍스트 전체를 주입받게 되면, 스프링 컨테이너에 종속적인 코드가 되고, 단위 테스트도 어려워진다.
- 지금 필요한 기능은 지정한 프로토타입 빈을 컨테이너에서 대신 찾아주는 딱! DL 정도의 기능만 제공하는 무언가가 있으면 된다.
ObjectFactory, ObjectProvider
지정한 빈을 컨테이너에서 대신 찾아주는 DL 서비스를 제공하는 것이 바로 ObjectProvider 이다.
@Autowired
private ObjectProvider<MyPrototypeBean> prototypeBeanProvider;
public int logic() {
PrototypeBean prototypeBean = prototypeBeanProvider.getObject();
prototypeBean.addCount();
int count = prototypeBean.getCount();
return count;
}
위와 같이, Provider를 사용 시, ApplicationContext를 전부 주입받아 DL(빈을 컨테이너에서 찾는 것) 만 수행하는데, 불필요한 기능을 전부 주입받거나, 스프링에 종속적인 코드가 될일이 없어진다.
특징
ObjectFactory: 기능이 단순, 별도의 라이브러리 필요 없음, 스프링에 의존
ObjectProvider: ObjectFactory 상속, 옵션, 스트림 처리등 편의 기능이 많고, 별도의 라이브러리 필요 없음, 스프링에 의존
JSR330 Provider
javax.inject.Provider 라는 JSR-330 자바 표준을 사용하는 방법이다. 스프링 부트 3.0은 jakarta.inject.Provider 사용한다.
@Autowired
private Provider<PrototypeBean> provider;
public int logic() {
PrototypeBean prototypeBean = provider.get();
prototypeBean.addCount();
int count = prototypeBean.getCount();
return count;
}
실행해보면 provider.get() 을 통해서 항상 새로운 프로토타입 빈이 생성되는 것을 확인할 수 있다.
provider 의 get() 을 호출하면 내부에서는 스프링 컨테이너를 통해 해당 빈을 찾아서 반환한다. (DL)
- 자바 표준이고, 기능이 단순하므로 단위테스트를 만들거나 mock 코드를 만들기는 훨씬 쉬워진다.
Provider 는 지금 딱 필요한 DL 정도의 기능만 제공한다.
특징
get() 메서드 하나로 기능이 매우 단순하다.
별도의 라이브러리가 필요하다.
자바 표준이므로 스프링이 아닌 다른 컨테이너에서도 사용할 수 있다.
웹 스코프
특징
웹 스코프는 웹 환경에서만 동작한다.
웹 스코프는 프로토타입과 다르게 스프링이 해당 스코프의 종료시점까지 관리한다. 따라서 종료 메서드가 호출된다.
웹 스코프 종류
request: HTTP 요청 하나가 들어오고 나갈 때 까지 유지되는 스코프, 각각의 HTTP 요청마다 별도의 빈 인스턴스가 생성되고, 관리된다.
session: HTTP Session과 동일한 생명주기를 가지는 스코프
application: 서블릿 컨텍스트( ServletContext )와 동일한 생명주기를 가지는 스코프
websocket: 웹 소켓과 동일한 생명주기를 가지는 스코프
이러한 스코프를 어떤식으로 사용할 수 있을까?
로그 출력 기능을 컨트롤러에서 request 스코프인 빈으로 주입받으면,
HTTP 요청 당 각각 구분되므로 다른 HTTP 요청 때문에 값이 섞이는 걱정은 하지 않아도 된다.
request Scope 예시
각 요청마다 정보를 가지고 로그를 출력하는 기능을 request 스코프로 구현해보자.
@Component
@Scope(value = "request")
public class MyLogger {
private String uuid;
private String requestURL;
public void setRequestURL(String requestURL) {
this.requestURL = requestURL;
}
}
public void log(String message) {
System.out.println("[" + uuid + "]" + "[" + requestURL + "] " + message); }
@PostConstruct
public void init() {
uuid = UUID.randomUUID().toString();
System.out.println("[" + uuid + "] request scope bean create:" + this);
}
@PreDestroy
public void close() {
System.out.println("[" + uuid + "] request scope bean close:" + this);
}
}
이제 위의 빈은 HTTP 요청 당 하나씩 생성되고, HTTP 요청이 끝나는 시점에 소멸된다.
- @PostConstruct 초기화 메서드를 사용해서 uuid를 생성해서 저장해둔다. 이 빈은 HTTP 요청 당 하나씩 생성되므로, uuid를 저장해두면 다른 HTTP 요청과 구분할 수 있다.
- 이 빈이 소멸되는 시점에 @PreDestroy 를 사용해서 종료 메시지를 남긴다.
- requestURL 은 이 빈이 생성되는 시점에는 알 수 없으므로, 외부에서 setter로 입력 받는다.
사용 예시
컨트롤러
@Controller
@RequiredArgsConstructor
public class LogDemoController {
private final LogDemoService logDemoService;
private final MyLogger myLogger; //request 스코프
@RequestMapping("log-demo")
@ResponseBody
public String logDemo(HttpServletRequest request) {
String requestURL = request.getRequestURL().toString();
myLogger.setRequestURL(requestURL);
myLogger.log("controller test");
logDemoService.logic("testId");
return "OK";
} }
서비스
@Service
@RequiredArgsConstructor
public class LogDemoService {
private final MyLogger myLogger;
public void logic(String id) {
myLogger.log("service id = " + id);
} }
이제 리퀘스트 스코프 내에서 생성된 myLogger는 HTTP 요청 당 각각 구분되므로 다른 HTTP 요청 때문에 값이 섞이는 걱정은 하지 않아도 된다.
+@ LogDemoService에서 myLogger를 주입받아도, Controller에서 받은 것과 똑같은 빈이 들어온다.(request 종료 시점까지 빈이 유지)
문제점- (싱글톤 빈에서 request 빈 사용): @Service로 인해 컴포넌트 스캔을 통해 LogDemoService는 싱글톤 빈으로 생성된다.
스프링 애플리케이션을 실행하는 시점에 싱글톤 빈은 생성해서 주입이 가능하지만, request 스코프 빈은 아직 생성되지 않는다
하지만, LogDemoService 는 MyLogger myLogger 를 주입받아야 생성되고, 빈에 등록될 수 있다.
정리하자면, 스프링 애플리케이션 실행시점에 생성되야하는 빈이 실제 요청이 들어와야 생성되는 빈을 필요로 하기에 발생하는 문제.
이러한 문제를 어떻게 해결할까?
스코프와 Provider
첫번째 해결방안은 앞서 배운 Provider를 사용하는 것이다.
간단히 ObjectProvider를 사용해보자.
@Service
@RequiredArgsConstructor
public class LogDemoService {
private final ObjectProvider<MyLogger> myLoggerProvider;
public void logic(String id) {
MyLogger myLogger = myLoggerProvider.getObject();
myLogger.log("service id = " + id);
} }
ObjectProvider 덕분에 ObjectProvider.getObject() 를 호출하는 시점까지 request scope 빈의 생성을 지연할 수 있다.
하지만, ObjectProvider.getObject() 를 LogDemoController , LogDemoService 에서 각각 한번씩 따로 호출해도 같은 HTTP 요청이면 같은 스프링 빈이 반환되기에 이를 일일이 구분해줘야한다.
따라서 더 나은 방법은, 바로 프록시를 사용하는 방법이다.
스코프와 프록시
프록시:
- 가짜 객체. 우선은 가짜 프록시 객체를 대신 주입해준 뒤, 해당 가짜 객체가 호출되면, 실제 객체를 호출하는 로직을 수행한다.
- 가짜 프록시 객체는 원본 클래스를 상속 받아서 만들어졌기 때문에 이 객체를 사용하는 클라이언트 입장에서는 사실 원본인지 아닌지도 모르게, 동일하게 사용할 수 있다(다형성)
@Component
@Scope(value = "request", proxyMode = ScopedProxyMode.TARGET_CLASS)
public class MyLogger {
.....
}
위와 같이, @Bean에 proxyMode = ScopedProxyMode.TARGET_CLASS 를 추가해주자.
- 적용 대상이 인터페이스가 아닌 클래스면 TARGET_CLASS 를 선택
- 적용 대상이 인터페이스면 INTERFACES 를 선택
위와 같이 주입된 myLogger를 확인해보자.
입력
System.out.println("myLogger = " + myLogger.getClass());
출력
myLogger = class hello.core.common.MyLogger$$EnhancerBySpringCGLIB$$b68b726d
CGLIB라는 라이브러리로 내 클래스를 상속 받은 가짜 프록시 객체를 만들어서 주입한다.
@Scope 의 proxyMode = ScopedProxyMode.TARGET_CLASS) 를 설정하면 스프링 컨테이너는 CGLIB
라는 바이트코드를 조작하는 라이브러리를 사용해서, MyLogger를 상속받은 가짜 프록시 객체를 생성한다.
결과를 확인해보면 우리가 등록한 순수한 MyLogger 클래스가 아니라 MyLogger$ $EnhancerBySpringCGLIB 이라는 클래스로 만들어진 객체가 대신 등록된 것을 확인할 수 있다. 그리고 스프링 컨테이너에 "myLogger"라는 이름으로 진짜 대신에 이 가짜 프록시 객체를 등록한다.
ac.getBean("myLogger", MyLogger.class) 로 조회해도 프록시 객체가 조회되는 것을 확인할 수 있다.
그래서 의존관계 주입도 이 가짜 프록시 객체가 주입된다.
이렇게 하면 MyLogger의 가짜 프록시 클래스를 만들어두고 HTTP request와 상관 없이 가짜 프록시
클래스를 다른 빈에 미리 주입해 둘 수 있다.
(실제 MyLogger는 request의 시작에서 끝까지 유지되는 빈이지만, 프록시는 MyLogger가 사용되면 그 시점에
실제 MyLogger를 호출할 뿐, MyLogger의 스코프와 전혀 관련없다.)
따라서, 애플리케이션 시작 시점에서 MyLogger의 가짜 객체를 주입하여 LogDemoService빈을 완성하여 등록한 뒤,
이후에 LogDemoService.MyLogger사용하는메소드() 를 수행하면, 프록시가 실제 MyLogger를 호출하게되는데,
이때는 request 스코프 안으로 들어왔으므로 올바르게 수행될 수 있다.

가짜 프록시 객체는 요청이 오면 그때 내부에서 진짜 빈을 요청하는 위임 로직이 들어있다.
- 가짜 프록시 객체는 내부에 진짜 myLogger를 찾는 방법을 알고 있다.
- 클라이언트가 myLogger.logic() 을 호출하면 사실은 가짜 프록시 객체의 메서드를 호출한 것이다.
- 가짜 프록시 객체는 request 스코프의 진짜 myLogger.logic() 를 호출한다.
- 가짜 프록시 객체는 원본 클래스를 상속 받아서 만들어졌기 때문에 이 객체를 사용하는 클라이언트 입장에서는 사실 원본인지 아닌지도 모르게, 동일하게 사용할 수 있다(다형성)
동작 정리
CGLIB라는 라이브러리로 내 클래스를 상속 받은 가짜 프록시 객체를 만들어서 주입한다.
이 가짜 프록시 객체는 실제 요청이 오면 그때 내부에서 실제 빈을 요청하는 위임 로직이 들어있다. 가짜 프록시 객체는 실제 request scope와는 관계가 없다. 그냥 가짜이고, 내부에 단순한 위임 로직만 있고, 싱글톤 처럼 동작한다.
특징 정리
프록시 객체 덕분에 클라이언트는 마치 싱글톤 빈을 사용하듯이 편리하게 request scope를 사용할 수 있다.
사실 Provider를 사용하든, 프록시를 사용하든 핵심 아이디어는 진짜 객체 조회를 꼭 필요한 시점까지 지연처리 한다는 점이다.
*주의: 특별한 scope는 꼭 필요한 곳에만 최소화해서 사용하자, 무분별하게 사용하면 유지보수하기 어려워진다.
'Spring boot' 카테고리의 다른 글
| 스프링 핵심원리 2 [쓰레드 로컬을 통한 동시성 문제해결] (0) | 2023.06.10 |
|---|---|
| 스프링 핵심원리 1 [예제 생성 및 요구사항 이해] (0) | 2023.06.10 |
| [스프링 데이터 접근 활용 기술] 스프링 트랜잭션 propagation 활용 (0) | 2023.06.01 |
| [스프링 데이터 접근 활용 기술] 스프링 트랜잭션 (0) | 2023.06.01 |
| [스프링 데이터 접근 활용 기술 1] (0) | 2023.05.31 |